《优质中小企业梯度培育管理办法》新旧政策对比
-
首页
-
北京国际工程咨询有限公司
-
2026-01-21
-
点击次数:
-
字号:大中小
-
为进一步加强优质中小企业梯度培育工作,促进中小企业专精特新发展,工业和信息化部近日印发《优质中小企业梯度培育管理办法》(工信部企业〔2026〕2号)(简称2026年版《办法》)。此前,已于2022年发布《优质中小企业梯度培育管理暂行办法》(工信部企业〔2022〕63号)(简称2022年版《办法》)。本次发布的2026年版《办法》相较2022年版《办法》在培育范围上新增科技型中小企业层级,针对专精特新中小企业、专精特新“小巨人”企业分别优化了认定标准、管理流程和培育服务,核心导向从“数量扩容”转向“质量提升”,进一步强化了“分层分类、精准施策”的培育逻辑,更贴合产业链供应链强链补链需求和新质生产力发展要求。新旧两版政策对比如下。
一、培育体系与适用范围对比
2022年版《办法》梯度结构:“创新型中小企业→专精特新中小企业→专精特新‘小巨人’企业”三级。
2026年版《办法》梯度结构:“科技和创新型中小企业→专精特新中小企业→专精特新‘小巨人’企业”三级。
新发布的《优质中小企业梯度培育管理办法》首次将科技型中小企业纳入培育体系,相当于增设“预备役”层级,筑牢产业链源头创新“种子库”。
二、基本认定标准对比
2026年版《办法》中的认定标准核心变化体现在提高申报门槛、强化硬性约束、聚焦长期发展与成长质量上。中小企业新增科技型企业申报前提,延长经营年限、提高营收与研发投入要求,对主营业务占比等设置刚性指标;“小巨人”企业则统一营收和研发门槛,扩大合规管控范围,增加知识产权数量要求,拓展市场占有率至国际,同时取消部分硬性要求,更侧重研发成果与产业适配性。
(一)科技和创新型中小企业认定
科技和创新型中小企业有关要求和标准,以工业和信息化部联合有关部门制定发布的文件为准。在相关文件发布前,科技和创新型中小企业涵盖有效期内的科技型中小企业和创新型中小企业,相关工作继续按照原有标准、工作程序和职责分工开展。
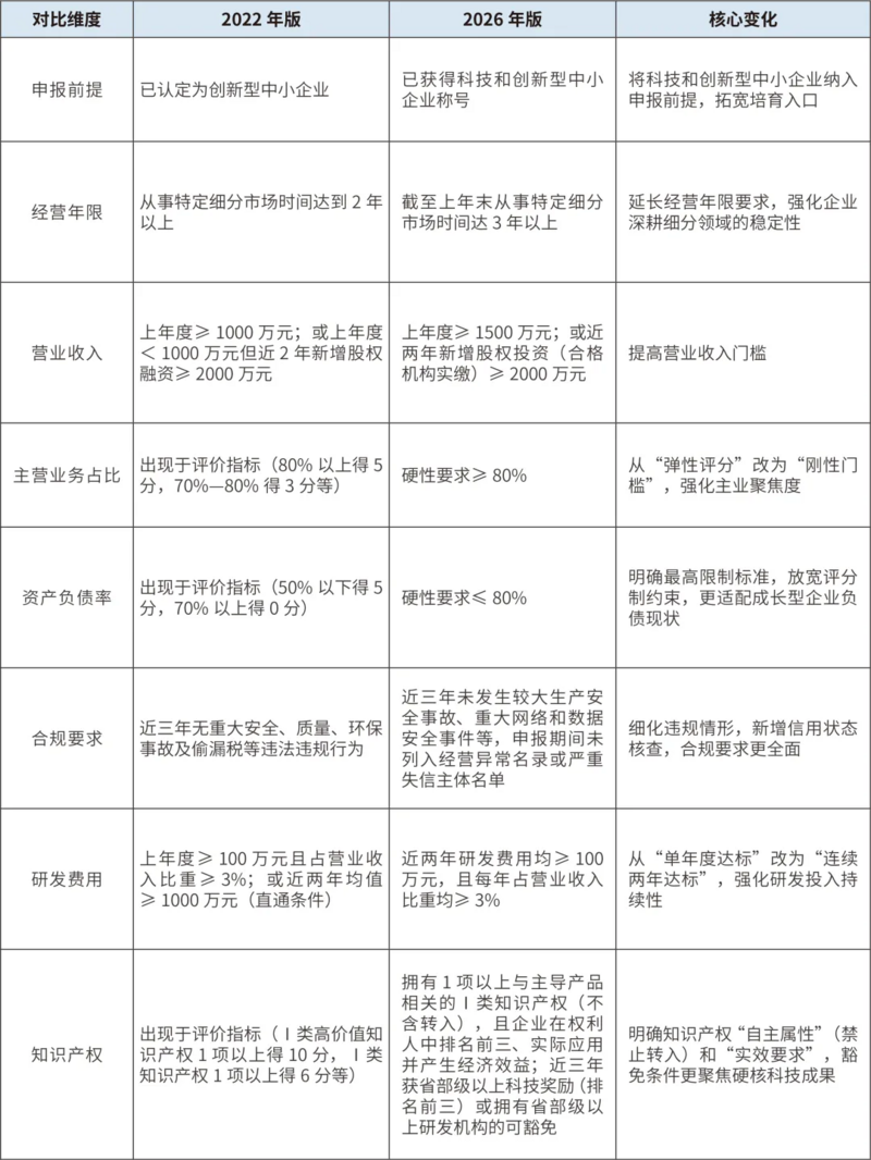
(二)专精特新中小企业认定
表1 专精特新中小企业认定标准变化分析
表格信息来源:北国咨根据公开信息整理
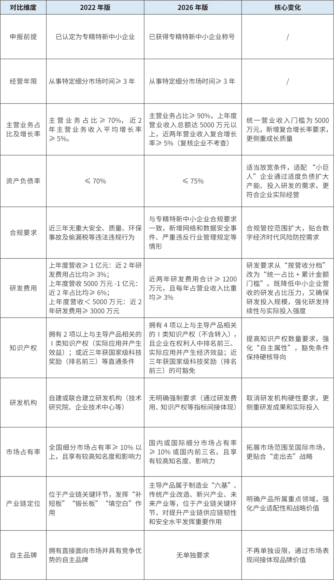
(三)专精特新“小巨人”中小企业认定
表2 专精特新“小巨人”中小企业认定标准变化分析
表格信息来源:北国咨根据公开信息整理
三、评分体系架构对比
2022年版《办法》:未建立统一的专项评分体系,评分逻辑分散在各梯度认定条件中。创新型中小企业、专精特新中小企业的评分包含定性判断与地方自主指标,专精特新“小巨人”企业甚至无明确打分要求,仅通过“专、精、特、新、链、品”六维度定性考察。
2026年版《办法》:引入统一的《中小企业专精特新发展评价指标体系(试行)》,将评分体系独立为核心认定条件之一。该体系覆盖专业化、精细化、特色化、创新能力、成长性等20余项指标,全部采用定量数据计算,通过培育平台自动生成得分,实现全国范围内“一把尺”评价。
四、认定与管理流程对比
表3 认定与管理流程变化分析
表格信息来源:北国咨根据公开信息整理
五、新《办法》出台的意义
(一)健全梯度培育体系,夯实发展基础
2026年版《办法》将科技型中小企业纳入培育范围,形成“科技和创新型中小企业→专精特新中小企业→专精特新‘小巨人’企业”完整链条,同时引入主动发现机制。这一调整拓宽了培育入口,通过精准挖掘产业链潜在优质企业,强化层级衔接与动态管理,让培育体系更具包容性和覆盖面,为中小企业成长搭建了清晰的进阶路径,推动优质企业群体规模化发展。
(二)聚焦质量提升导向,强化核心竞争力
2026年版《办法》以全国统一标准替代地方特色指标,优化研发投入、知识产权等核心指标,引入专精特新发展质量评价体系。这一变化引导企业从“数量达标”转向“质量提升”,聚焦自主创新、主业深耕和市场竞争力提升,激励企业加大研发投入、储备自主知识产权,契合新质生产力发展要求,助力企业筑牢核心竞争优势。
(三)优化服务管理机制,释放政策红利
2026年版《办法》推行“双随机”审核、数据共享、简化变更流程等举措,同时推动惠企政策“免申即享”。这既规范了认定管理,防范了中介乱象,又切实减轻了企业申报负担,让企业能集中精力发展核心业务。通过分类分层的精准服务与包容的失信修复机制,政策红利直达快享,为中小企业营造了更优质的发展环境。
六、给申报企业的建议
(一)聚焦核心指标达标,筑牢申报基础
企业需紧盯研发投入连续性、自主知识产权储备、主营业务聚焦度等核心指标,按2026年版《办法》要求规范数据留存与佐证材料准备。优先保障近两年研发费用达标且占比稳定,布局自主申请的Ⅰ类知识产权,确保主业营收占比符合刚性要求,避免因指标遗漏影响认定。
(二)合规经营与信用管理并行,规避认定风险
严格遵守安全生产、环保、数据安全等合规要求,建立重大事项动态报备机制,及时通过培育平台更新企业信息、报告合并重组等变化。定期核查信用状态,避免列入经营异常或严重失信名单,杜绝数据造假,对潜在违规风险提前整改,保障认定资格稳定。
(三)主动对接培育服务,精准适配政策导向
密切关注主管部门主动发现机制,积极参与政策培训与对接活动,精准把握产业链关键环节、细分市场占有率等战略导向要求。依托培育平台享受数字化转型、融资对接等服务,结合自身发展阶段制定梯度培育规划,最大化利用“免申即享”等政策红利。
参考政策链接:
[1]工业和信息化部关于印发《优质中小企业梯度培育管理办法》的通知(工信部企业〔2026〕2号)https://wap.miit.gov.cn/xwfb/zxzc/art/2026/art_d2a936c32d61443396d067ffce6db74c.html
[2]工业和信息化部关于印发《优质中小企业梯度培育管理暂行办法》的通知(工信部企业〔2022〕63号)https://www.gov.cn/zhengce/zhengceku/2022-06/02/content_5693548.htm
[3]工业和信息化部办公厅关于印发《中小企业专精特新发展评价指标体系(试行)》的通知(工信厅企业〔2024〕75号)https://www.yanqitong.cn/tongzhigonggao/18009.html
作者介绍
史佳雨
咨询师
长期专注研究中小企业发展领域,深度参与北京市中小企业服务体系建设、中小企业环境发展评估等咨询工作。
编辑:张 华
审核:王子强


